盡管工業互聯網發展多年,但是走過激蕩的2020,這個領域才漸漸熱鬧起來。相應的,有關工業互聯網未來發展的藍圖也才初步構建。

“智能相對論”曾將當下工業互聯網的發展大環境比作是“地理大發現”,巨頭入場重金加碼、平臺踴躍探索路徑、世界各地的“燈塔工廠”紛紛點亮,著實有一番大航海時代的壯闊景象。
然而,浩蕩之下,卻也是艱難航路?;仡?020,“智能相對論”曾與海爾、樹根、浪潮、用友、京東等頭部平臺玩家展開對話,也與工業互聯網行業的其他從業者、中小制造企業廠商等進行交流,深知工業互聯網領域駁雜交疊,感觸良多。
在過去的一年里,工業互聯網伴隨著新冠疫情、新基建、雙循環等多態因素的影響,其發展路徑呈現出諸多新的信號。若是為此做個總結,“智能相對論”認為,工業互聯網2020所呈現的,大致可以總結為三個方向的變化,即電商化、生態化與產業化。
電商化 工業互聯網電商化的本質是工業電商的加速發展
2020開年,受疫情影響,傳統供應鏈阻斷,物資供需對接面臨著嚴峻挑戰。借助本身的數字化優勢,工業互聯網平臺在幫助地區、企業開展供需對接、資源匹配、物資統計等工作上皆取得了不錯的效果,成為平臺服務的新常態。
譬如,航天云網的“醫療衛生用紡織品防疫物資平臺”、忽米網的“疫情防控工業資源共享平臺”等等應用大多以工業電商的B2B模式為主,作為疫情防控與復工復產的關鍵支持,在疫情期間加速爆發,成為平臺服務的新亮點,并順勢成為了后續平臺建設的一大方向。

總結起來,類似供需對接、物資匹配等工作實際便是工業電商的一個呈現。
工業電商與消費電商有所區別,其運營范疇主要聚焦在工業企業生產運營所需的各類原材料、設備、備品備件、知識、經驗、能力及產出的各類產品和服務的在線交易、交換和共享。以B2B為主要特征的運營模式也決定了其發展主要以工業企業為服務對象,以供應鏈管理為核心能力。
但是,這樣的模式似乎與工業互聯網又有所區別,簡單來說,工業電商更像是電子商務向工業領域的跨越,其重點在“電商”,而工業互聯網的真正核心在“工業”。
從側重的專業模式來說,工業電商傾向于MRO模式,業內比較知名的國內玩家有震坤行、京東工業品、阿里巴巴1688等等。值得注意的,前兩者震坤行、京東工業品于今年都先后完成了億元級融資,成為工業品B2B賽道的新晉獨角獸。

無獨有偶,恰好這兩位似乎都有想法、野心想要繼續向供應鏈上游推進,進入工業制造領域,進軍工業互聯網。以京東工業品來說,其在今年的動作最為顯著——在第22屆中國國際工業博覽會上,京東工業品首次系統對外展示其目前的業務布局,其中智能工廠及綜合能源管理平臺兩大解決方案便把技術賦能的焦點落在了制造端。
總的來說,不管是工業互聯網平臺向電商化發展,還是工業品平臺向工業化推進,工業電商在兩個領域的重合趨勢在今年已然非常顯著,未來也將成為各大平臺的重點發展模塊。
但還是那句話,工業互聯網的重心與核心理應是“工業”模塊的數智化變革升級,即制造端的設備管理服務、生產過程管控與企業運營管理等。工業品B2B更多只是互聯網交易的一個呈現,做多了或是以此為工業互聯網平臺的主要業務,或許有些“舍本逐末”了。
對此,“智能相對論”認為,電商化確實是一個工業互聯網的年度趨勢,有應用亮點,但也同樣摻雜著顧慮——過多的商業價值溢出是否會讓某些工業互聯網平臺“避重就輕”,在工業制造業升級的探索上偏了“航路”?
生態化 工業互聯網生態化的本質是工業平臺的資源整合
工業互聯網呈現出諸多變化,譬如,機器設備成為新的管理對象,產生了極具價值的新數據源;物聯網(IoT)、AI、大數據、區塊鏈等新技術大量應用;產能共享、節能分成、個性化定制等新商業模式興起,等等。
與此同時,單點的企業級競爭也轉變為產業級競爭,傳統的ERP已經不能滿足產業發展的訴求,工業互聯網平臺成為了工業制造業轉型升級的新型基礎設施。伴隨著產業應用深化,2020年工業互聯網平臺繼續向生態化發展。
樹根互聯在接受“智能相對論”的咨詢時,為2020年度總結的關鍵詞正是「平臺」與「生態」,并對此解釋道:“一個單獨的平臺無法滿足以上眾多應用的需求,也不具備足夠的行業經驗服務不同的行業的客戶訴求,所以我們堅定了一個走向:把平臺和生態深度結合起來,實現全部地在線運營?!?/p>
更具體的表現在于以根云作為底層的平臺支撐服務,連接生態伙伴,共同為終端客戶提供數字化服務。以此不難總結,生態化本質就是基于工業互聯網平臺的資源整合、統一輸出。
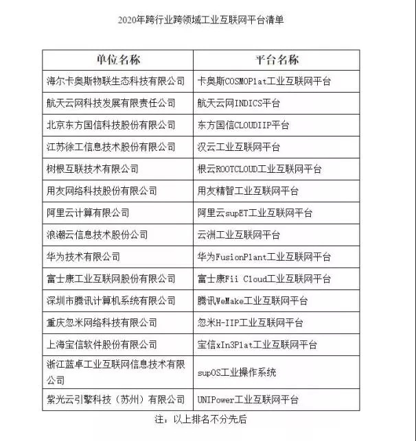
換個角度來說,這也是工業互聯網的“互聯”屬性的一個呈現。前不久,國家工信部公示2020年跨領域跨行業工業互聯網平臺清單,在2019年十大雙跨平臺的基礎上又入5席。

在他們的發展路徑上,呈現出來的模式大抵如此——基于生態資源整合構建底層平臺,以此面向工業制造業提供數字化服務。
以今年入選的騰訊WeMake工業互聯網平臺為例,該平臺目前連官網都還沒有,其本質是騰訊云面向工業行業,整合云產品、優圖工業AI、大數據中心、物聯網中心、微瓴、企業微信、企點等多個內部產品,以平臺載體將產品能力對外輸出而打造的工業互聯網平臺。

所以,目前了解該平臺只能通過騰訊云官網的三級欄目“智能制造解決方案”進行相關的信息獲取,而在版面上所展示的方案優勢更是高度聚焦了騰訊大生態的整體協同優勢,基本與上文總結的模式一致。
總的來說,生態化的趨勢充分展現了國內頭部工業互聯網平臺的發展路徑,即巨頭站臺、資源整合、平臺引領。
值得注意的是,這并非我國工業互聯網發展的唯一路徑,目前依舊有不少的工業互聯網創業者以較小規模的團隊正在積極探索工業制造業升級的標準路徑,譬如庫云物聯等。
事實上,通過對國外工業軟件的了解,“智能相對論”也發現,并不是只有大企業、大生態才能做好工業領域的服務應用,小團隊、小企業也可以、甚至做得更好。因此,“智能相對論”也時常沉思——國內工業互聯網平臺的“大生態”趨勢是否是一個必選項?如果不是,“生態化”的發展模式又應該如何平衡取舍?
產業化 工業互聯網產業化的本質是平臺服務的跨界擴展
換句話來說,工業互聯網產業化指向的便是產業互聯網。伴隨著越來越多的互聯網科技企業入場,產業化的趨勢也就愈發顯著。
浪潮便是這個趨勢的倡導者,其認為,狹義的工業互聯網與工業制造業相關,而廣義的工業互聯網將涉及到第一產業、第二產業與第三產業,即從農業到制造業以及服務業都將囊括在內,也就是目前產業互聯網的范疇。
實際上,這個趨勢也更像是前面電商化與生態化融合發展的表現,工業電商所帶來的交易模式加速以及平臺生態圈層的擴展,最終促使工業互聯網從狹義范疇向廣義演變。
但也還是那句話,工業互聯網之所以稱為“工業互聯網”,其核心訴求還得回歸工業制造的轉型升級,這是工業互聯網平臺的立身之本。在2020工信部的雙跨平臺評選細則上,依舊看重的也是工業資源的管理能力,呈現為工業設備連接能力、工業模型沉淀數量、工業軟件稟賦數量,等等。
藍卓目前正在致力于打造中國自主可控的工業操作系統,其重點打造的supOS也是今年入選雙跨平臺、唯一的工業操作系統。從這個信號同樣可以看出目前工業互聯網的整體側重還是工業領域的數字化升級。
那么,產業化的趨勢之所以顯著,更多在于工業互聯網平臺基于AI、大數據、云計算、區塊鏈等前沿技術的積累與生態能力的整合,逐步向產業全鏈條賦能所帶來的表現。
譬如,阿里云的supET工業互聯網平臺具備的云計算、大數據等能力,可以賦能服裝制造業生產,也可以為服裝銷售實現用戶群分析、供求資源對接等等功能。而服裝制造業生產與服裝銷售本質處于同一市場價值鏈,但又并非同一行業或領域。阿里云supET工業互聯網平臺在進行全價值鏈賦能的同時,也就意味著其服務的范疇已經不局限在制造業,也包括下游的服務業。
產業化的結果更多是一種“大而全”的導向。當然,也正是如此,“智能相對論”在與相關從業人員進行交流的時候,發現制造業領域的專家認為工業發展應該傾向于“專而精”的路徑,也就是術業專攻,進而帶來質變的轉型結果。
那么,隨之而來的思考便是——工業互聯網產業化所營造的全面賦能的場景對于工業領域的轉型升級而言,是相互協同的優勢還是過度泛化的阻礙呢?
結語
總的來說,工業互聯網駁雜交疊,即便作為行業觀察者,“智能相對論”也始終認為所能看到、思考的仍十分有限,有關2020年不少的總結仍會保持疑問的心態向自己、也向讀者拋出相應的問題。
今年以來,工業互聯網比過往熱鬧幾分,但也仍處于起步階段。媒體行業向來喜歡以“老師”相稱,而筆者內心卻始終以學生自居,面向工業互聯網領域更是如此。或許,對于整個行業而言,也應是如此,守望為師,知者先行。
*本文圖片均來源于網絡